Download DMI Finance App! Click here
Key parameters of our grievance redress mechanism (GRM) include.
Resolution of customer complaints / disputes / queries within a prescribed time frame.
Ensuring that all complaints / disputes / queries of customers are heard and disposed of at least at the next higher level.
The company will promptly address grievances, aiming for swift resolution. If a resolution isn’t possible within the given time frame, the customer will be promptly informed.
All communication in relation to the GRM shall be in writing
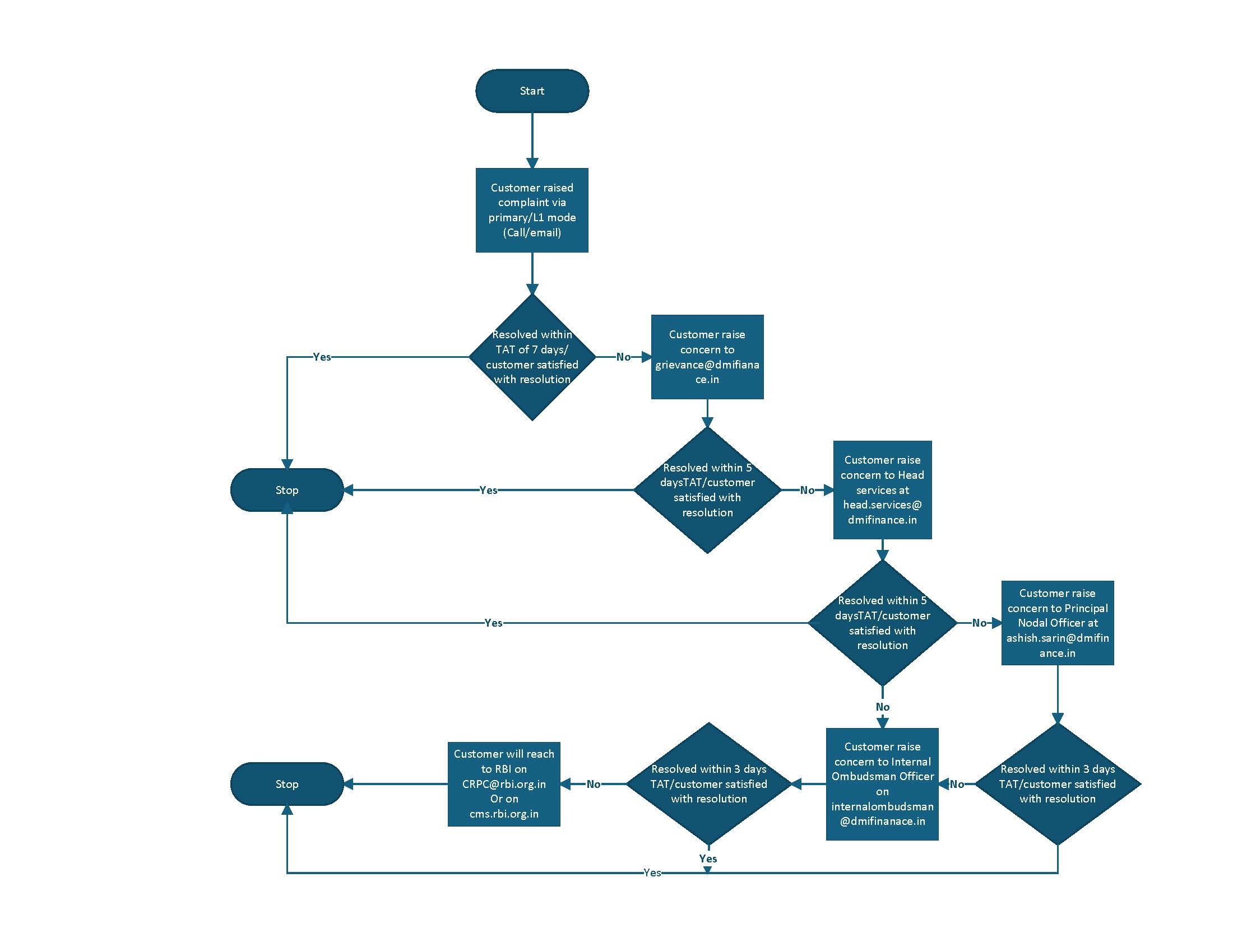
DMI has separate escalation matrix and timelines for different business segments.
For Consumer/ Retail Loans (which includes Consumption Loans, Electric Vehicle loans, Loans Against Securities, Personal Loans and MSME Loans including Term loans and Loan against Shares) and for Loans to Individual (which includes Term loans and Loan Against Shares), and e-KYC (UIDAI KUA) process the customers can register their complaints/ queries/ enquiries through the following channels:
08064-807-777 (9:00 am to 8:00 pm from Monday to Saturday)
customercare@dmifinance.in (Please ensure to mention your loan account number and contact number in the email)
The customer will receive an automated acknowledgement immediately and will receive a response from the team within 3 business days.
To escalate, contact grievance@dmifinance.in if unsatisfied with Customer Care. A written reply will be sent to your registered email within 5 business days based on the query/dispute/grievance.
If unsatisfied with Level 1 response or no response, customers can escalate the matter/query/complaint as follows:
Chief Customer Experience Officer
Express Building, 3 rd Floor, 9-10, Bahadur Shah Zafar Marg, New Delhi- 110002
DMI has set up a dedicated e-mail address i.e., dmi@dmifinance.in where Corporate Customers can submit their grievances, complaints and suggestions. The said complaints/ query would be resolved within a period of 15 business days from the date of receipt of complaint.

For Consumer/ Retail Loans (which includes Consumption Loans, Electric Vehicle loans, Loans Against Securities, Personal Loans and MSME Loans including Term loans and Loan against Shares) and for Loans to Individual (which includes Term loans and Loan Against Shares), and e-KYC (UIDAI KUA) process the customers can register their complaints/ queries/ enquiries through the following channels:
08064-807-777 (9:00 am to 8:00 pm from Monday to Saturday)
customercare@dmifinance.in (Please ensure to mention your loan account number and contact number in the email)
The customer will receive an automated acknowledgement immediately and will receive a response from the team within 3 business days.
To escalate, contact grievance@dmifinance.in if unsatisfied with Customer Care. A written reply will be sent to your registered email within 5 business days based on the query/dispute/grievance.
If unsatisfied with Level 1 response or no response, customers can escalate the matter/query/complaint as follows:
Chief Customer Experience Officer
Express Building, 3 rd Floor, 9-10, Bahadur Shah Zafar Marg, New Delhi- 110002
DMI has set up a dedicated e-mail address i.e., dmi@dmifinance.in where Corporate Customers can submit their grievances, complaints and suggestions. The said complaints/ query would be resolved within a period of 15 business days from the date of receipt of complaint.

For the benefit of the customers, the company has displayed the GRM prominently, in all the office premises of the company.
In different languages